![]() |
![]() |
Open Archives Initiative ResourceSync Framework Specification |
![]() |
The ResourceSync core specification introduces a pull-based synchronization framework for the web that consists of various capabilities that a Source can implement to allow Destinations to remain synchronized with its evolving resources. This ResourceSync notification specification describes two additional, push-based, capabilities that a Source can support. Both are aimed at reducing synchronization latency and entail a Source sending notifications to subscribing Destinations.
This specification is one of several documents comprising the ResourceSync Framework Specifications.
This specification is an beta draft released for public comment. The current choice for the transport protocol for notifications is PubSubHubbub. Other protocols, specifically WebSockets, are also under investigation. Feedback is most welcome on the ResourceSync Google Group.
1. Introduction
1.1 Motivating Examples
1.2 Notational Conventions
2. Notification Types and Channels
2.1 Notification Change Types
3. Change Notification
4. Framework Notification
5. Transport Protocol: PubSubHubbub
5.1 Source Submits Notifications to Hub
5.2 Destination Subscribes to Hub to Receive Notifications
5.3 Dub Delivers Notifications to Destination
5.4 Destination Unsubscribes from Hub
6. Advertising Notification Channels: PubSubHubbub
7. References
A. Acknowledgements
B. Change Log
This specification describes notification capabilities defined for the ResourceSync framework. The push-based notification capabilities are aimed at decreasing the synchronization latency between a Source and a Destination that is inherent in the pull-based capabilities defined in the ResourceSync core specification. Two notification capabilities are specified and both entail a Source sending notifications to subscribing Destinations. The Change Notification capability consists of a Source sending notifications about changes to its resources. The Framework Notification capability consists of a Source sending out notifications about changes to its implementation of the ResourceSync framework, for example the publication of a new Resource List or the updating of a Change List.
Applications based on Linked Data integrate resources from various datasets, with resources likely changing at a different pace. The BBC Linked Data applications that integrate data from, among others, Last.FM, DBpedia, MusicBrainz, and GeoNames serve as examples. The accuracy of services based on such an integrated resource collection depends on the contributing resources being up-to-date. The update frequency of LiveDBPedia resources, for example, has been observed to average around two changes per second. This provides a significant synchronization challenge that the Change Notification capability aims to address.
While the pull-based capabilities specified in the ResourceSync core specification allow Destinations to remain informed about the evolving state of a Source's resources, they do leave the question open as to when a Destination should check whether, for example, a Source has published a new Resource List or has updated a Change List. A pragmatic solution is for Destinations to recurrently poll a Source at a frequency that is based on experience with the pace of prior updates. The Framework Notification capability is about informing Destinations about changes to a Source's ResourceSync environment, thereby providing an explicit trigger to poll a Source, and in doing so removing uncertainty and optimizing the synchronization process. The efficiency gain of this approach is particularly significant in the case of a Source with infrequent changes where Destinations nonetheless require low latency updates.
This specification uses the terms "resource", "representation", "request", "response", "content negotiation", "client", and "server" as described in [Architecture of the World Wide Web].
Throughout this document, the following namespace prefix bindings are used:
| Prefix | Namespace URI | Description |
|---|---|---|
| none | http://www.sitemaps.org/schemas/sitemap/0.9 |
Sitemap XML elements defined in the Sitemap protocol |
rs | http://www.openarchives.org/rs/terms/ |
Namespace for elements and attributes introduced in this specification |
Table 1.1: Namespace prefix bindings used in this document
Notifications are applied at two distinct levels in the ResourceSync framework:
Notifications are sent from Source to Destination using a push technology. Change Notifications and Framework Notifications are sent on different notification channels. The payload for these notifications are described in Section 3 and Section 4, respectively. The transport protocol used to send notifications is discussed in Section 5.
Figure 1 displays the structure of the ResourceSync framework for a Source that has a single set of resources, showing the Source Description and the Capability List at the top. The Capability List advertises four distinct capabilities: a Resource List, a Change List, a Resource Dump, and a Change Dump. The figure also shows a Framework Notification channel (red hexagon) and a Change Notification channel (yellow hexagon) and indicates the levels of the framework they apply to:
index pointing at that index. This allows Destinations to navigate towards the index and detect further changes there.
For example, the framework notification about the creation of a new Resource List must contain an index link pointing at the
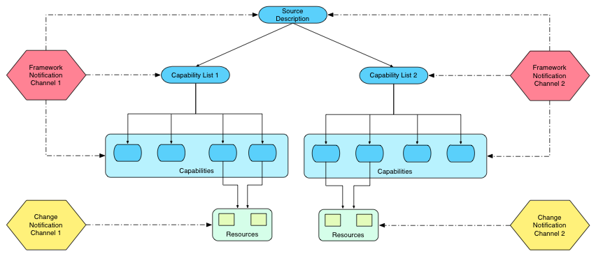
Resource List Index.The ResourceSync framework allows a Source to offer multiple sets of resources in which case the Source Description points to multiple Capability Lists, one for each set of resources. This scenario has the following implications for the notification capabilities:
Capability List 1
and Capability List 2.
Figure 2 shows that each set of resources has a designated Change Notification and
Framework Notification channel.
Change Notification channel 1, for example, is used to send change notifications about changes to resources that are part
of the set of resources covered by Capability List 1.
In contrast, Framework Notification channel 2 is used to send notifications about changes to the capability documents advertised by
Capability List 2 and about changes to Capability List 2 itself.
Notifications about changes to the Source Description are sent via Framework Notification channel 1 and
Framework Notification channel 2.
The following table provides an overview of the possible change types that Change Notifications and Framework Notifications inform about within the ResourceSync framework.
| Capability | Change Type | ||
|---|---|---|---|
| Create | Update | Delete | |
| Change Notification | |||
| Individual Resource | X | X | X |
| Framework Notification | |||
| Resource List | X | X | |
| Resource Dump | X | ||
| Change List | X | X | |
| Change Dump | X | X | |
| Capability List | X | X | X |
| Source Description | X | X | X |
Table 2.1: Notification Change Types
Note that the creation and deletion of Change Notification channels and Framework Notification channels is reflected in updated Capability Lists (see Section 6). This specification does not define a separate notification about notification channels.
A change notification is sent on the appropriate Change Notification channel, as described in Section 2, if a Source wishes to notify a Destination that one or more of its resources subject to synchronization have changed. By subscribing to a Change Notification channel, a Destination can reduce synchronization latency and avoid periodically polling the Source's Change Lists to determine whether resource changes have occurred.
The format of a change notification is very similar to the Change List format introduced in
Section 10 of the core specification
except that it contains entries only for those changes that have occurred since the previous change notification
was sent on the channel.
It is based on the <urlset> document format introduced by the Sitemap protocol.
It has the <urlset> root element and the following structure:
<rs:md> child element of <urlset>, that, if included, must have a
capability attribute that has a value of changelist-notification. It also has the optional
from and the optional until attributes that, if used, must both be provided.
The from attribute indicates that the change notification includes all changes that occurred to the set of resources at the Source
since the datetime expressed as the value of the attribute. The until attribute indicates that the change notification
includes all changes that occurred to the set of resources at the Source up until the datetime expressed as the value of the attribute.
<rs:ln> child element of <urlset> points to the Capability List with the relation type
up.<url> child element of <urlset> for each resource change. This element does not have attributes, but uses
child elements to convey information about the changed resource. The <url> element has the following child elements:
<loc> child element provides the URI of the changed resource.<lastmod> child element with semantics as described in
Section 5 of the core specification.
All entries in a change notification must be provided in forward chronological order: the least recently changed
resource must be listed at the beginning of the change notification payload, while the most recently changed resource must be
listed at the end.<rs:md> child element must have the attribute change to convey the nature of the change.
Its value can be created, updated, or deleted.
It can further have attributes hash, length, and type, as described in Section 5 of the core specification.<rs:ln> child elements link to related resources as described in
Section 5 and
Section 12 of the core specification.
Change notifications do not use the <sitemapindex> document format
introduced by the Sitemap protocol. In the event that there are a very large number
of simultaneous changes at a Source, the notifications must be split into a sequence
of change notifications using <urlset> documents.
Example 3.1 shows the payload of a change notification containing the description of changes to two resources.
<?xml version="1.0" encoding="UTF-8"?>
<urlset xmlns="http://www.sitemaps.org/schemas/sitemap/0.9"
xmlns:rs="http://www.openarchives.org/rs/terms/">
<url>
<loc>http://example.com/res1</loc>
<lastmod>2013-01-02T13:03:00Z</lastmod>
<rs:md change="updated"
hash="md5:1584abdf8ebdc9802ac0c6a7402c03b6"
length="8876"
type="text/html"/>
</url>
<url>
<loc>http://example.com/res2</loc>
<lastmod>2013-01-02T13:23:00Z</lastmod>
<rs:md change="updated"
hash="md5:1e0d5cb8ef6ba40c99b14c0237be735e
sha-256:854f61290e2e197a11bc91063afce22e43f8ccc655237050ace766adc68dc784"
length="14599"
type="application/pdf"/>
</url>
</urlset>
Example 3.1: The payload of a change notification
A framework notification is sent on the appropriate Framework Notification channel, as described in Section 2, if a Source wishes to notify a Destination about changes to Resource Lists, Change Lists, Resource Dumps, Change Dumps, Capability Lists, and Source Descriptions. By subscribing to a Framework Notification channel, Destinations can refrain from periodically pulling these documents to determine whether they changed.
The format of a framework notification is very similar to the Change List format introduced in
Section 10 of the core specification.
It is based on the <urlset> document format introduced by the Sitemap protocol.
It has the <urlset> root element and the following structure:
<rs:md> child element of <urlset>, that, if included, must have a
capability attribute that has a value of framework-notification.
<rs:ln> child element of <urlset> with the relation type
up.<url> child element of <urlset> per framework notification.
This element does not have attributes, but uses child elements to convey information about the change to the framework.
The <url> element has the following child elements:
<loc> child element provides the URI of the changed capability document, Capability List or Source Description.<rs:md> child element that must have two attributes. The first is the change attribute, used
to convey the nature of the change. Possible values are created, updated, or deleted and their use is as shown in
Table 2.1.
The second attribute is capability, used to indicate the component of the framework that has undergone the change.
Possible values are changelist, resourcelist, changedump, resourcedump,
capabilitylist, and description. For notifications about changes to archival capabilities,
the values for the capability attribute defined in the Archive specification are used.
Additional values may be defined in other specifications for additional capabilities.<rs:ln> child element with the relation type index that points to an index document in case the document
that has undergone a change resides under one.
Framework notifications do not use the <sitemapindex> document format
introduced by the Sitemap protocol.
Example 4.1 shows the payload of a framework notification informing the Destination about the availability of a new Resource List.
<?xml version="1.0" encoding="UTF-8"?>
<urlset xmlns="http://www.sitemaps.org/schemas/sitemap/0.9"
xmlns:rs="http://www.openarchives.org/rs/terms/">
<url>
<loc>http://example.com/resourceset1/resourcelist.xml</loc>
<rs:md change="created"
capability="resourcelist"/>
</url>
</urlset>
Example 4.1: The payload of a framework notification that informs about the availability of a new Resource List
As shown in Figure 1 and Figure 2,
framework notifications are never sent at the index level.
If the Source sends a framework notification about the change to a document (e.g., a Resource List)
that resides under an index, it must provide a <rs:ln> child element to the
<url> element in which that change is communicated. The relation type of that link must be
index, and the target of the link must be the index (e.g., the Resource
List Index) that the changed document resides under.
It is likely that framework notifications only contain information about a single change to the framework.
However, multiple such changes can be aggregated into a single framework notification.
Example 4.2 shows the payload of a framework notification informing the Destination about
a new Resource List, a new Resource Dump, and about an updated Change List. The Resource List
resides under an index and hence the corresponding <url> element has a <rs:ln> child
element with the relation type index. Note that the framework notification only contains one entry for
one new Resource List that resides under an index even though the index likely points to other new Resource Lists.
<?xml version="1.0" encoding="UTF-8"?>
<urlset xmlns="http://www.sitemaps.org/schemas/sitemap/0.9"
xmlns:rs="http://www.openarchives.org/rs/terms/">
<url>
<loc>http://example.com/dataset1/resourcelist.xml</loc>
<rs:md change="created"
capability="resourcelist"/>
<rs:ln rel="index"
href="http://example.com/dataset1/resourcelist-index.xml"/>
</url>
<url>
<loc>http://example.com/dataset1/resourcedump.xml</loc>
<rs:md change="created"
capability="resourcedump"/>
</url>
<url>
<loc>http://example.com/dataset1/changelist.xml</loc>
<rs:md change="updated"
capability="changelist"/>
</url>
</urlset>
Example 4.2: A framework notification informing about multiple framework changes
In order to bootstrap the notification capabilities of the ResourceSync framework, a single transport protocol is chosen: PubSubHubbub [PubSubHubbub]. PubSubHubbub is a simple, HTTP-based publish/subscribe protocol that is expected to perform well for framework notifications and for use cases that do not require change notifications to be sent at a very high frequency. Another transport protocol, WebSockets RFC 6455 will be explored and may be added in the future.
Table 5.1 maps terminology used in ResourceSync and PubSubHubbub. In order to implement
the publish/subscribe paradigm, PubSubHubbub introduces a hub that acts as a conduit between Source and Destination.
A hub can be operated by the Source itself or by a third party. It is uniquely identified by the hub URI.
PubSubHubbub's topic corresponds with the notion of channel used in this specification.
A topic is uniquely identified by its topic URI. Hence,
per set of resources, the Source has a dedicated topic (and hence topic URI)
for its change notifications and framework notifications, respectively.
| ResourceSync | PubSubHubbub |
|---|---|
| Source | Publisher |
| Destination | Subscriber |
| Channel | Topic |
| Notification | Notification |
| Hub |
Table 5.1: Mapping of terminologies between ResourceSync and PubSubHubbub
The remainder of this section describes the use of PubSubHubbub in ResourceSync. It only provides the information about the PubSubHubbub protocol that is essential to gain an adequate understanding of the overall mechanism. Details about the PubSubHubbub protocol are available in the specification [PubSubHubbub]. Figure 3 shows an overview of HTTP interactions between Source, Hub, and Destination. They will be detailed in the remainder of this section.
The PubSubHubbub protocol provides no specific guidelines regarding the way in which a Source should communicate notifications to a hub. The mechanism for ResourceSync notifications is as follows:
self relation type
that provides the topic URI for the submitted notification
as the value of the href attribute.hub relation type
that provides the hub URI as the value of the href attribute.Content-Type header with a value of application/xml and
an HTTP Link header with the following links:
self relation type
that provides the topic URI for the submitted notification
as the value of the href attribute.hub relation type
that provides the hub URI as the value of the href attribute.Example 5.1 shows the HTTP POST issued by the Source against its hub to submit the
change notification payload of Example 3.1. For brevity, the payload is not shown
in its entirety. The third party hub URI is http://hub.example.org/pubsubhubbub/
and the Source's topic URI (channel) for change notifications pertaining to dataset1 is
http://example.com/dataset1/change/.
POST /pubsubhubbub/ HTTP/1.1 Host: http://hub.example.org Content-Type: application/xml Link: <http://example.com/dataset1/change/> ; rel="self", <http://hub.example.org/pubsubhubbub/> ; rel="hub", <http://www.example.com/dataset1/capabilitylist.xml> ; rel="resourcesync" Content-Length: 849 <?xml version="1.0" encoding="UTF-8"?> <urlset ...
Example 5.1: The HTTP POST used by a Source to submit a change notification payload to its hub
A Destination subscribes to a Source's topic using the process described in the section "Subscribing and Unsubscribing" of PubSubHubbub. The process consists of mandatory subscription request and subscription verification phases:
Content-Type header with a value of application/x-www-form-urlencoded and
the form contains the following information:
hub.callback parameter that has as value the Destination's callback URI, that is
the URI to which the hub should submit the notifications pertaining to the Source's topic URI.hub.mode parameter that has as value subscribe.hub.topic parameter that has as value the Source's topic URI
that the Destination wants to subscribe to.hub.lease_seconds parameter that has as value the number of seconds
that the Destination desires the subscription to remain active. A Destination that provides a value needs to be aware
that it may or may not be honored by the hub.hub.mode parameter that has as value subscribe.hub.topic parameter that has as value the topic URI given in the subscription request.hub.challenge parameter that has as value a hub-generated random string.hub.lease_seconds parameter that has as value the
number of seconds that the hub will keep the subscription active. This actual
subscription period may differ arbitrarily from what the Destination requested.
It is recommended that the duration of a subscription granted should not be
less than 300 seconds (5 minutes) and should not be more than 2678400 seconds
(1 month). Although these suggested limits are somewhat arbitrary, the lower limit is
intended to prevent overload by frequent subscription renewals, whereas the
upper limit is chosen to ensure that non-cancelled subscriptions expire within a
foreseeable period. In order to maintain a continuous subscription, a Destination
must take note of the granted subscription period, and it must issue a new
subscription request before the indicated period expires if it wants to keep
receiving notifications.
hub.challenge as its body. Any other response indicates that
there was no intent to subscribe. .
Example 5.2 shows the HTTP POST issued by a Destination against the hub URI
http://hub.example.org/pubsubhubbub/ requesting a subscription to the Source's
topic URI (channel) http://example.com/dataset1/change/
as a means to receive change notifications pertaining to dataset1 at its callback URI
http://destination.example.net/callback/.
POST /pubsubhubbub/ HTTP/1.1 Host: http://hub.example.org Content-Type: application/x-www-form-urlencoded Content-Length: 141 hub.mode=subscribe&hub.topic=http%3A%2F%2FAexample.com%2Fdataset1%2Fchange%2F &hub.callback=http%3A%2F%2Fdestination.example.net%2Fcallback%2F&hub.lease_seconds=3600
Example 5.2: A Destination's request to a hub to subscribe to a Source's notification channel
Example 5.3 shows the HTTP GET issued by the hub against the Destination's callback URI to verify that it was the Destination's intent to subscribe.
GET /callback/?hub.mode=subscribe&hub.topic=http%3A%2F%2FAexample.com%2Fdataset1%2Fchange%2F &hub.challenge=c0cc4630-5116-11e3-8f96-0800200c9a66&hub.lease_seconds=2400 HTTP/1.1 Host: http://destination.example.net Connection: Close
Example 5.3: A hub's request to verify a Destination's intent to subscribe
Example 5.4 shows the response by a Destination to the hub's subscription verification request of Example 5.3. It indicates that the Destination wants the subscription.
HTTP/1.1 200 OK Date: Tue, 19 Nov 2013 12:42::13 GMT Content-Type: text/plain; charset=UTF-8 Content-Length: 36 Connection: Close c0cc4630-5116-11e3-8f96-0800200c9a66
Example 5.4: A hub's request to verify a Destination's intent to subscribe
When the hub receives a change notification or framework notification from the Source, it passes it on to the subscribing Destination(s). The process, shown as "Hub notifies Destination" in Figure 3 , is as follows:
Content-Type header with a value of application/xml and
an HTTP Link header with the following links:
self relation type
that provides the topic URI (channel) for the notification
as the value of the href attribute.hub relation type
that provides the hub URI as the value of the href attribute.<urlset> root element, etc.Example 5.5 shows the HTTP POST that the hub issues against the Destination's callback URI to relay the notification it received from the Source in Example 5.1. For brevity, the payload is not shown in its entirety.
POST /callback/ HTTP/1.1 Host: http://destination.example.net Content-Type: application/xml Link: <http://example.com/dataset1/change/> ; rel="self", <http://hub.example.org/pubsubhubbub/> ; rel="hub", <http://www.example.com/dataset1/capabilitylist.xml> ; rel="resourcesync" Content-Length: 849 <?xml version="1.0" encoding="UTF-8"?> <urlset ...
Example 5.5: The HTTP POST used by a hub to submit a Source's change notification payload to a Destination
The mechanism by which a Destination unsubscribes from a Source's topic URI is as
described in Section 5.1 but uses unsubscribe as the value of
hub.mode instead of subscribe.
Notification capabilities are advertised via Capability Lists, as is the case with the capabilities defined in the core ResourceSync specification. As both the Change Notification channel and the Framework Notification channel are dedicated to a particular set of resources, they are advertised in the Capability List that corresponds with the set of resources.
Figure 3 displays a Change Notification channel and a Framework Notification channel advertised in a Capability List. The figure shows a structure with only one Capability List that advertises its designated notification channels. Other Capability Lists, each of which pertain to a different set of resources, would advertise their respective notification channels. The displayed Capability List could, in addition to the notification channels, advertise other capabilities such as a Resource List or a Change List as introduced in the core specification, and also advertise archive capabilities as introduced in the archiving specification.
Example 6.1 shows the Capability List from
Example 7.1 of the core specification with discovery links for a
Change Notification channel and a Framework Notification channel added.
The PubSubHubbub topic URI is provided in the <loc> element, whereas the
hub URI is provided using a <rs:ln> child element of <loc>.
That <rs:ln> must have hub as the value of the rel attribute
and the hub URI as the value of the href attribute.
Note the introduction of
the change-notification and framework-notification values for the capability attribute to
indicate the Change Notification and Framework Notification capabilities, respectively.
<urlset xmlns="http://www.sitemaps.org/schemas/sitemap/0.9"
xmlns:rs="http://www.openarchives.org/rs/terms/">
<rs:ln rel="describedby"
href="http://example.com/info_about_set1_of_resources.xml"/>
<rs:ln rel="up"
href="http://example.com/source_description.xml"/>
<rs:md capability="capabilitylist"/>
<url>
<loc>http://example.com/dataset1/resourcelist.xml</loc>
<rs:md capability="resourcelist"/>
</url>
<url>
<loc>http://example.com/dataset1/resourcedump.xml</loc>
<rs:md capability="resourcedump"/>
</url>
<url>
<loc>http://example.com/dataset1/changelist.xml</loc>
<rs:md capability="changelist"/>
</url>
<url>
<loc>http://example.com/dataset1/changedump.xml</loc>
<rs:md capability="changedump"/>
</url>
<url>
<loc>http://example.com/dataset1/change/</loc>
<rs:ln rel="hub" href="http://hub.example.org/pubsubhubbub/"/>
<rs:md capability="change-notification"/>
</url>
<url>
<loc>http://example.com/dataset1/framework/</loc>
<rs:ln rel="hub" href="http://hub.example.org/pubsubhubbub/"/>
<rs:md capability="framework-notification"/>
</url>
</urlset>
Example 6.1: A Capability List with entries to discover PubSubHubbub notification channels
This specification is the collaborative work of NISO and the Open Archives Initiative. Funding for ResourceSync is provided by the Alfred P. Sloan Foundation. UK participation is supported by Jisc.
The names of individual contributors will be listed here when the final specification is released.
| Date | Editor | Description |
|---|---|---|
| 2014-03-24 | graham, herbert | version 0.9, removed ResourceSync-specific requirements from communication between Source and hub |
| 2013-12-18 | herbert, martin, rob, simeon | version 0.8.1, using PubSubHubbub |
| 2013-11-12 | martin, herbert, rob, simeon | version 0.8, using WebSockets |

This work is licensed under a Creative Commons Attribution-Share Alike 3.0 Unported License.